2001 Arctic Cat 500 4x4: Essential Parts Diagrams
2001 Arctic Cat 500 4x4: Essential Parts Diagrams
Hey guys! So, you’ve got a beast of an ATV, the 2001 Arctic Cat 500 4x4 , and you’re looking to get it running in tip-top shape, or maybe you’re just curious about what makes this bad boy tick. Well, you’ve come to the right place! Understanding the 2001 Arctic Cat 500 4x4 parts diagram is super crucial for any maintenance, repair, or upgrade project. It’s like having the blueprint to your machine, helping you identify each component, its location, and how it all fits together. Whether you’re a seasoned mechanic or a DIY newbie, these diagrams are your best friend. They not only help you order the correct replacement parts but also assist in visualizing the assembly process. Imagine trying to put your ATV back together without knowing where that one specific bolt goes – nightmare fuel, right? That’s where a good parts diagram saves the day. It breaks down the complex machinery into manageable sections, making it way less intimidating. We’re talking about everything from the engine components, the drivetrain, suspension, electrical system, and even the bodywork. Knowing these parts means you can tackle common issues like worn-out suspension parts, engine tune-ups, or even electrical gremlins with more confidence. Plus, when you’re hunting for parts online or at your local dealer, having the exact part number from the diagram ensures you get the right piece, saving you time, money, and a whole lot of frustration. So, buckle up, because we’re diving deep into the world of 2001 Arctic Cat 500 4x4 parts diagrams, making sure you’re equipped with the knowledge to keep your ride roaring!
Table of Contents
- Understanding Your 2001 Arctic Cat 500 4x4 Parts Diagram: A Deep Dive
- Engine and Drivetrain Components: The Heart of Your 500 4x4
- Suspension and Steering: For a Smooth and Controlled Ride
- Electrical System and Bodywork: The Finishing Touches
- Tips for Using Your 2001 Arctic Cat 500 4x4 Parts Diagram Effectively
- Where to Find Your 2001 Arctic Cat 500 4x4 Parts Diagrams
- Conclusion: Your Blueprint for ATV Success
Understanding Your 2001 Arctic Cat 500 4x4 Parts Diagram: A Deep Dive
Alright, let’s get down to brass tacks, folks. When you’re staring at a 2001 Arctic Cat 500 4x4 parts diagram , it might seem like a bunch of lines and numbers at first glance. But trust me, this is where the magic happens! Think of these diagrams as an exploded view of your ATV. Each major system – like the engine, the transmission, the front and rear differentials, the suspension, the steering, and the brakes – will typically have its own dedicated diagram or section. You’ll see every single nut, bolt, washer, seal, and gasket laid out visually. This is absolutely critical for diagnosing problems. For instance, if your front differential is making a weird noise, you can pull up the front differential diagram, identify all the gears, bearings, and seals involved, and then inspect each one. It’s also indispensable when you need to order replacement parts. Instead of just saying, “I need a part for the front axle,” you can pinpoint the exact component, find its unique part number (usually listed alongside the visual representation), and give that number to your parts supplier. This precision is a game-changer, especially with older models where component variations can occur. We’re not just talking about major components here; even the smallest clips and O-rings are usually listed. This level of detail is what separates a frustrating repair job from a successful one. Furthermore, these diagrams are invaluable for understanding the assembly order. If you’ve had to take something apart, the diagram serves as your visual guide for putting it back together correctly. You can see how a bearing sits within its housing, or how a seal is positioned against a shaft. This prevents costly mistakes like installing parts backward or missing crucial steps. For anyone who loves their 2001 Arctic Cat 500 4x4 and wants to keep it running smoothly for years to come, mastering these parts diagrams isn’t just helpful – it’s essential . It empowers you to take control of your maintenance and repairs, saving you time and money while building your confidence as a rider and mechanic. So, next time you’re tinkering, make sure you’ve got your diagrams handy!
Engine and Drivetrain Components: The Heart of Your 500 4x4
When you’re diving into the 2001 Arctic Cat 500 4x4 parts diagram , the engine and drivetrain sections are arguably the most important, as they are the literal heart and legs of your machine. Let’s break down what you’ll typically find here. For the engine, you’re looking at diagrams that illustrate everything from the cylinder head, pistons, crankshaft, and camshafts to the smaller, yet vital, components like valves, springs, seals, and gaskets. Understanding these diagrams helps immensely when you’re performing routine maintenance like oil changes (knowing where the oil filter and drain plug are) or more involved tasks like top-end rebuilds. You’ll see how the different parts of the combustion chamber are arranged, which is key if you’re experiencing performance issues. For instance, a diagram might show the placement of the spark plug, the intake and exhaust valves, and the timing chain or belt mechanism. Having this visual reference is a lifesaver when reassembling after a repair. Moving on to the drivetrain, this is where the 4x4 magic happens! The diagrams here will show you the inner workings of the transmission, the front and rear differentials, the driveshafts, and the CV joints. For the transmission, you’ll see gears, bearings, and shift forks. For the differentials, you’ll get an exploded view of the ring and pinion gears, spider gears, axle shafts, and seals. This is super important if you notice any grinding noises, stiffness in shifting, or issues with engaging 4WD. The diagrams clearly illustrate how power is transferred from the engine through the transmission, then split between the front and rear axles, and finally delivered to the wheels. You can identify specific gears, bearings, and seals that might be worn or damaged. For example, if you suspect a problem with your front driveshaft or CV joints, the diagram will show you exactly how they connect to the differential and the wheel hub, helping you pinpoint the source of clicking or vibration. When ordering parts, having the specific part numbers from these diagrams is non-negotiable. Trying to describe a “little gear” or a “metal tube” is a recipe for getting the wrong part. Using the diagram ensures you’re ordering the precise component, whether it’s a specific bearing size for the differential or a particular type of seal for the transmission output shaft. This detailed breakdown helps you keep the power flowing efficiently and reliably to all four wheels, ensuring your 2001 Arctic Cat 500 4x4 can conquer any terrain you throw at it. So, don’t shy away from these diagrams – they are your roadmap to a healthy and powerful drivetrain!
Suspension and Steering: For a Smooth and Controlled Ride
Next up on our diagram exploration, guys, we’ve got the suspension and steering systems of your 2001 Arctic Cat 500 4x4 . These components are absolutely vital for a comfortable ride and precise control, especially when you’re navigating tricky trails or hauling gear. A good parts diagram will meticulously lay out every single piece of your suspension. We’re talking about shock absorbers (and their mounting hardware), control arms (both upper and lower), ball joints, bushings, tie rods, wheel bearings, and stabilizers. If your ATV is feeling bouncy, if you’re hearing clunks over bumps, or if the steering feels loose, these diagrams are your go-to resource. You can visually trace the connections from the wheel hub all the way to the frame. For example, the diagram will show you exactly how the control arms connect to the frame and the steering knuckle, and where the ball joints and bushings sit. This helps you identify which specific component is worn out or damaged. Are the bushings on your lower control arm shot? Is a ball joint loose? The diagram makes it clear. It’s also incredibly helpful when you’re performing an alignment or replacing worn-out suspension parts. You’ll know the correct order and orientation for reassembling everything, which is crucial for proper handling and tire wear. Think about it: if a control arm is installed backward or a bushing isn’t seated correctly, your ATV won’t handle properly, and you could end up with uneven tire wear or even dangerous instability. Now, let’s talk steering. The steering system diagrams will show you the steering column, the steering rack or gearbox (depending on the specific setup of your 500 4x4), the tie rods, and the steering arms. If your steering is stiff, sloppy, or pulling to one side, these diagrams are key to diagnosis. You can see how the steering column connects to the steering mechanism, and how the tie rods connect the steering mechanism to the wheel knuckles. This helps you identify issues like worn tie rod ends, a damaged steering rack, or problems with the steering column itself. When you need to replace parts, like a worn tie rod end or a loose steering stop, having the precise part number from the diagram means you’ll get exactly what you need. This prevents the common headache of ordering the wrong size or type of component. Keeping your suspension and steering in top condition is paramount for safety and enjoyment. These diagrams break down these complex systems into understandable visuals, empowering you to perform maintenance and repairs confidently. So, don’t underestimate the power of these diagrams when it comes to keeping your ride smooth and your steering responsive!
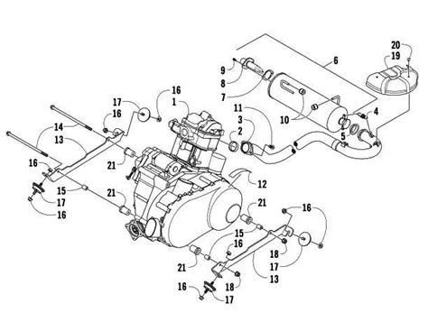
Electrical System and Bodywork: The Finishing Touches
Finally, let’s round things off by looking at the 2001 Arctic Cat 500 4x4 parts diagram sections dealing with the electrical system and bodywork. While they might seem less critical than the engine or suspension for immediate performance, they are absolutely essential for the overall functionality, usability, and aesthetics of your ATV. For the electrical system, you’re going to find diagrams that map out the wiring harness, the battery, the starter, the alternator (or stator), fuses, relays, switches, lights (headlights, taillights, brake lights), and any other electronic components like the CDI box or voltage regulator. If your lights aren’t working, your starter isn’t engaging, or you’re having intermittent electrical gremlins, these diagrams are your best friend. They show you the path of the electrical current, helping you trace faults. For instance, you can follow the wires from the battery to the starter solenoid to see if the connections are secure, or check the fuse box diagram to identify the correct fuse for your headlights. Knowing the wire colors and their corresponding functions can be a lifesaver when troubleshooting. When you need to replace a specific switch, a burnt-out bulb, or even a section of the wiring harness, having the diagram and its associated part numbers is crucial. It ensures you get the correct gauge wire, the right connector, and the proper replacement component. Now, moving onto the bodywork. These diagrams will illustrate the plastic panels (fenders, hood, side covers), the seat, the handlebars, the racks, and all the mounting hardware – screws, bolts, clips, and brackets. Even if your machine runs perfectly, a cracked fender or a missing seat latch can be a real pain. These diagrams help you identify exactly which panel needs replacing and how it’s attached. They’ll show you the specific types and lengths of bolts or clips required to secure each piece. This is especially helpful if you’ve picked up your 2001 Arctic Cat 500 4x4 used and some parts are missing or damaged. You can easily order replacements and restore the appearance of your ATV. Beyond just looks, proper bodywork ensures all your controls are accessible and your machine is protected from the elements. Having all your panels securely fastened also prevents unwanted debris from entering sensitive areas of the machine. So, whether you’re fixing a faulty headlight or replacing a torn seat cover, the electrical and bodywork diagrams provide the detailed information you need. They empower you to maintain not just the performance but also the integrity and appearance of your 2001 Arctic Cat 500 4x4, making it look and function like new. Don’t forget these parts – they complete the package!
Tips for Using Your 2001 Arctic Cat 500 4x4 Parts Diagram Effectively
Okay, guys, we’ve covered the importance of the 2001 Arctic Cat 500 4x4 parts diagram for different systems. Now, let’s talk about how to use these diagrams like a pro. First off, get the right manual . Not all diagrams are created equal. Look for the official Arctic Cat service manual or a high-quality aftermarket manual specific to your 2001 500 4x4. These usually contain the most accurate and detailed parts diagrams. Sometimes, you can find these online as PDFs, which are super handy for searching and zooming. Organize your diagrams . If you have a physical manual, consider making copies of frequently referenced pages. If it’s digital, create a folder on your computer or tablet. This way, you’re not flipping through the entire manual every time you need to find something. Learn the notation . Parts diagrams often use symbols or abbreviations. Familiarize yourself with what they mean (e.g., ‘LH’ for left-hand, ‘RH’ for right-hand, or specific markings for torque values). Most manuals will have a legend explaining these. Focus on one system at a time . Don’t try to understand the entire ATV from one diagram. Break it down by system – engine, transmission, suspension, etc. This makes the information much more digestible. Cross-reference with the part number . This is crucial . Always note the part number listed next to the component you need. When ordering parts, always provide this number. This eliminates guesswork and ensures you get the correct item. If a part number isn’t immediately obvious, look for the index or parts list that usually accompanies the diagrams. Use it for troubleshooting . When something goes wrong, don’t just guess. Pull up the relevant diagram. Look at how the components are supposed to fit together. This can help you identify missing pieces, incorrect installations, or worn parts. Take pictures . If you’re in the middle of a repair and things get confusing, take photos before you disassemble things further. Then, use the diagram to help you put it back together correctly. Keep it clean and protected . If you’re using a physical manual, especially if you work in a dusty or greasy environment, consider putting it in a protective sleeve or binder. You don’t want grease stains obscuring vital diagrams! By following these tips, you’ll be able to leverage your 2001 Arctic Cat 500 4x4 parts diagrams much more effectively. It transforms them from just pictures into powerful tools that will save you time, money, and a lot of headaches. Happy wrenching, everyone!
Where to Find Your 2001 Arctic Cat 500 4x4 Parts Diagrams
So, you’re ready to get your hands on these invaluable 2001 Arctic Cat 500 4x4 parts diagrams , but where do you actually find them? Don’t worry, guys, it’s not as difficult as you might think! The most reliable source is almost always the official Arctic Cat service manual . These manuals are comprehensive and contain detailed diagrams for every single component of your ATV. You can often purchase these directly from an Arctic Cat dealership. While they might be a bit pricier than other options, the accuracy and completeness are well worth the investment, especially if you plan on doing a lot of your own maintenance. Another excellent option is online OEM (Original Equipment Manufacturer) parts websites. Many dealerships and aftermarket parts suppliers have sections on their websites where you can look up parts by make, model, and year. These sites usually display the parts diagrams directly on the page, allowing you to visually identify the part you need and often click on it to add it directly to your cart. Some popular ones include Partzilla, RevZilla (for certain brands), and individual dealership websites that offer online parts catalogs. Just search for “2001 Arctic Cat 500 4x4 parts diagram online” and you’ll find plenty of options. Be sure to verify the reputation of the website before making any purchases. For those who are budget-conscious or looking for a more general resource, online forums and communities dedicated to Arctic Cat ATVs can be a goldmine. Often, fellow riders will share links to downloadable service manuals or post images of specific diagrams they’ve found helpful. Just be cautious and ensure the information you find is accurate and relevant to your specific model year. Finally, don’t underestimate the power of a good old-fashioned Google search . Sometimes, simply typing “2001 Arctic Cat 500 4x4 service manual PDF” or “2001 Arctic Cat 500 4x4 exploded view” can lead you to the diagrams you need. Always download from reputable sources to avoid malware or outdated information. Having easy access to these diagrams is key to successful DIY repairs and maintenance on your 2001 Arctic Cat 500 4x4. So get searching, and get ready to keep your ride in prime condition!
Conclusion: Your Blueprint for ATV Success
There you have it, folks! We’ve journeyed through the essential 2001 Arctic Cat 500 4x4 parts diagram , exploring its vital role in maintaining, repairing, and upgrading your beloved ATV. From the intricate workings of the engine and drivetrain to the crucial components of the suspension and steering, and finally to the electrical systems and bodywork, these diagrams are your ultimate blueprint for success. They empower you with the knowledge to accurately identify parts, troubleshoot issues, and ensure you’re ordering the correct replacements, saving you precious time and hard-earned cash. Remember, understanding these diagrams isn’t just for seasoned mechanics; it’s for any rider who wants to take pride in keeping their machine running at its best. By utilizing these visual guides effectively, you can tackle maintenance tasks with newfound confidence, perform repairs with precision, and ultimately enhance your overall riding experience. So, keep your diagrams handy, utilize the tips we’ve discussed, and don’t hesitate to dive in. Your 2001 Arctic Cat 500 4x4 will thank you for it with reliable performance on every adventure. Happy riding!