Indocommand: The Indonesian Military's Command System

T.Baptistmissionaustralia 12 views
Indocommand: The Indonesian Military's Command System

Indocommand: Decoding the Indonesian Military’s Command Structure

Hey guys! Ever heard of Indocommand ? If you’re into military stuff or just curious about how things work in Indonesia, you’ve probably stumbled across this term. It’s a pretty crucial part of the Indonesian military, and today, we’re gonna dive deep and unpack everything you need to know. We’ll explore what it is, its history, its role, and why it’s so important to the country’s defense. So, buckle up! We’re about to embark on an exciting journey into the heart of the Indonesian armed forces. The term ‘Indocommand’ is essential when discussing the Indonesian military’s command structure. It’s not just a fancy name; it represents a complex system that ensures the armed forces operate smoothly and efficiently. The Indonesian Command system is designed to provide effective command and control across all branches of the military. Understanding Indocommand Indonesia is essential for anyone interested in Indonesian military affairs. It’s the central nervous system of the armed forces, coordinating all activities. Let’s get started, shall we?

Unveiling Indocommand: What Exactly Is It?

So, what exactly is Indocommand? Simply put, it’s the Indonesian Military’s Command System . It’s the framework that allows the Indonesian National Armed Forces (Tentara Nasional Indonesia or TNI) to operate effectively. Think of it as the central brain of the military, responsible for coordinating all operations, from day-to-day activities to large-scale military exercises and real-world combat scenarios. This command system is a crucial part of Indonesia’s defense strategy. It’s designed to ensure that the military can respond quickly and efficiently to any threat, whether it’s internal unrest or external aggression. The system is designed to provide clear lines of authority, ensuring that orders are followed and that the military can achieve its objectives. The main goal of Indocommand is to maintain the country’s sovereignty and territorial integrity. It also plays a vital role in disaster relief and humanitarian aid, providing resources and manpower when needed. It is a vital component of Indonesian Command . It encompasses all aspects of military operations, from strategic planning to tactical execution. Indocommand’s structure is hierarchical, with a clear chain of command that ensures accountability and efficiency. This structure is essential for the effective operation of the military. Indocommand is not just about giving orders; it’s about providing the necessary resources, support, and guidance to the troops on the ground. The system is constantly evolving, adapting to new threats and challenges. The ability to adapt and evolve is a key strength of the system. This adaptability ensures that the Indonesian military remains a formidable force in the region. Understanding the system is crucial for comprehending the dynamics of the Indonesian military.

The Core Functions of Indocommand

Indocommand carries out several core functions essential for the smooth operation of the Indonesian military. First and foremost is the Command and Control . This involves issuing orders, coordinating activities, and overseeing the execution of military operations. Next, it’s about Intelligence Gathering and Analysis . Indocommand is responsible for collecting, analyzing, and disseminating intelligence to inform decision-making. Thirdly, Planning and Operations are crucial. This means developing military strategies, planning operations, and managing resources. Communication and Coordination are key to this process, ensuring all units communicate effectively and coordinate their efforts. Moreover, Indocommand facilitates Logistics and Support , providing the necessary supplies, equipment, and support services to the troops. Finally, Training and Readiness are crucial for maintaining the military’s operational readiness. Indocommand oversees training programs and ensures that the armed forces are prepared for any mission. These functions work together to create a cohesive and effective military force. They ensure that the Indonesian military can meet its goals.

A Glimpse into the History of Indocommand

Now that we know what Indocommand meaning is, let’s take a look at its history. The concept and structure of the Indonesian military command system have evolved over time, reflecting changes in the nation’s security environment and strategic priorities. The foundations of the system were laid in the early years of Indonesia’s independence, following World War II and the struggle for independence from Dutch colonial rule. Initially, the command structure was relatively decentralized, with various regional military commands (Kodam) playing a significant role. These regional commands often had considerable autonomy. Over time, as the security environment evolved, the need for a more centralized and coordinated command structure became apparent. Several reforms and restructuring efforts aimed at improving the efficiency and effectiveness of the command system were initiated. These reforms often aimed to streamline decision-making processes, improve communication, and enhance the military’s ability to respond to threats. The specific structure and responsibilities of Indocommand have been refined through different periods, reflecting the government’s priorities and the challenges faced by the armed forces. It’s a story of constant adaptation and improvement. One of the significant changes was the establishment of the Indonesian Command . This unified command structure streamlined the military’s command and control capabilities, enhancing its capacity to respond effectively to threats. The historical development of Indocommand is a testament to the Indonesian military’s adaptability and commitment to maintaining the country’s security and stability. Through each period, the military has constantly evolved its command structure. The evolution reflects the changing needs of the nation. These changes have been crucial in ensuring that the Indonesian military can meet its obligations.

Key Milestones in Indocommand’s Evolution

Throughout its history, Indocommand History has seen several important milestones. In the early years, the focus was on establishing a unified national army. This involved consolidating various regional military forces into a single, cohesive unit. During the era of the New Order, the command structure was centralized, reflecting the strong central government at the time. This period saw the establishment of a strong military presence throughout the country. After the fall of the New Order, there were significant reforms aimed at increasing transparency and accountability in the military. These reforms also aimed to reduce the military’s role in civilian affairs. The shift towards a more democratic system influenced the structure and functions of Indocommand. It allowed the military to adapt to new roles and challenges. These milestones showcase the adaptability and resilience of the Indonesian military’s command system. It reflects the ongoing efforts to improve its effectiveness and responsiveness. Each period has played a role in shaping the modern-day Indocommand.

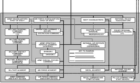
The Structure and Components of Indocommand

Let’s get into the nitty-gritty of how Indocommand is set up. The structure of Indocommand is hierarchical, with a clear chain of command. This ensures that orders are followed and that the military can operate efficiently. At the top of the chain is the Commander of the Armed Forces (Panglima TNI). This position is held by a senior military officer who oversees all branches of the military. Under the Panglima TNI are various strategic commands, such as the Indonesian Army Strategic Command (Kostrad), the Indonesian Navy Command (Koarmada), and the Indonesian Air Force Command (Koopsau). These commands are responsible for the operations of their respective branches. Each of these commands has its own organizational structure, with subordinate units and formations. These units and formations are responsible for carrying out specific missions and tasks. In addition to these operational commands, Indocommand includes various support elements. This includes intelligence agencies, logistics units, and training institutions. These support elements are essential for ensuring that the military can operate effectively. The structure is constantly updated to accommodate the changing needs of the military. The structure is designed to be adaptable and responsive to a variety of threats and challenges. The clear chain of command ensures efficient communication and coordination. This ensures that the military can achieve its objectives effectively.

Key Components of the Command System

Indocommand comprises several key components that work together to ensure effective command and control. First, we have the Headquarters . This is where the Panglima TNI and his staff plan, coordinate, and oversee military operations. Secondly, we have the Strategic Commands . These are the operational commands responsible for the specific branches of the military. Thirdly, Regional Commands (Kodam) play a crucial role, providing command and control at the regional level. Then, Intelligence Agencies gather, analyze, and disseminate intelligence to support decision-making. Also, Communication Networks are vital, providing secure and reliable communication links between all units. Finally, Logistics and Support Units provide the necessary supplies, equipment, and support services to the troops. All of these components work together to ensure that the Indonesian military is ready to respond to any situation. They provide a vital backbone for all operations.

Indocommand’s Role in National Defense and Security

So, what’s the deal with Indocommand in terms of national defense and security? Indocommand plays a crucial role in safeguarding Indonesia’s sovereignty and territorial integrity. It’s the primary mechanism for defending the nation against external threats. It ensures that the military can respond effectively to any aggression. Indocommand is responsible for conducting military operations, coordinating with other government agencies, and maintaining readiness. It also plays a key role in protecting Indonesia’s maritime interests, including its vast archipelagic waters and its exclusive economic zone. In addition to its role in national defense, Indocommand is also involved in maintaining internal security. This includes assisting law enforcement agencies in maintaining order and responding to natural disasters. The military is often called upon to provide disaster relief. The command system allows the military to mobilize resources quickly and efficiently. The military is often a vital source of aid in a crisis. It’s also involved in peacekeeping operations, working with international organizations to promote peace and stability in the region. This demonstrates Indonesia’s commitment to global security. The role of Indocommand in national defense and security is constantly evolving. It reflects the changing nature of threats and challenges faced by the country. It is essential in promoting national security. This role ensures the safety of the Indonesian people and protects the country’s interests.

Beyond Military Operations: Additional Responsibilities

Beyond traditional military operations, Indocommand has other important responsibilities. One key area is disaster relief. When natural disasters strike, the military is often called upon to provide assistance. This includes search and rescue operations, providing medical care, and distributing supplies. Indocommand coordinates these efforts, ensuring that help reaches those in need quickly. The Indonesian Command also plays a role in humanitarian aid, providing support to other countries in times of crisis. This demonstrates Indonesia’s commitment to global humanitarian efforts. Additionally, Indocommand supports national development initiatives, such as infrastructure projects and community development programs. The military can provide valuable expertise and resources for these projects. Another area is participating in peacekeeping operations. This showcases Indonesia’s commitment to international peace and security. Through these additional responsibilities, Indocommand contributes to the well-being of the Indonesian people and plays an active role in regional and global affairs. This highlights the broad scope of Indocommand’s work.

Challenges and Future of Indocommand

Indocommand faces various challenges as it navigates the modern world. One of the main challenges is adapting to evolving security threats, such as cyber warfare, terrorism, and asymmetric warfare. It needs to continuously update its strategies. Indonesian Command must also address internal issues. This includes improving coordination between different branches of the military, strengthening its intelligence capabilities, and ensuring that its personnel are well-trained and equipped. Another challenge is managing resources effectively and ensuring that the military has the necessary funding and equipment to carry out its missions. It is critical for the military to maintain its relevance in a changing world. To meet these challenges, the future of Indocommand will likely involve several key areas. Investing in modern technology and equipment, such as advanced communication systems, unmanned aerial vehicles, and cyber warfare capabilities. Strengthening its partnerships with other countries and international organizations. Enhancing its intelligence gathering and analysis capabilities. Also, it’s essential to improving the training and education of its personnel. By addressing these challenges and embracing these opportunities, Indocommand can remain a strong and effective force. The future is bright for the Indonesian Command , and the nation is committed to it.

Potential Developments and Reforms

Looking ahead, there are several potential developments and reforms that could shape the future of Indocommand. One area is the modernization of its command and control systems. This involves investing in advanced technologies and improving communication networks. Furthermore, there might be a greater emphasis on joint operations. This would involve closer coordination and collaboration between different branches of the military. There might be reforms to streamline decision-making processes, improve efficiency, and enhance the military’s ability to respond to threats. These reforms might improve the military’s responsiveness. Another area could be a greater focus on non-traditional security threats, such as climate change, pandemics, and cybersecurity. The military will need to adapt to these new challenges. Also, enhancing its partnerships with other countries and international organizations. Finally, continuous improvement is key, ensuring the Indonesian military remains a formidable force in the region. These developments and reforms will help ensure that Indocommand is prepared to meet the challenges of the future and continue to protect Indonesia’s interests. The future is about adaptability.

Conclusion: The Significance of Indocommand

Alright, guys, we’ve covered a lot of ground today! We’ve taken a deep dive into Indocommand – the Indonesian military’s command system. It’s more than just a military structure; it’s a vital part of Indonesia’s defense and security. It ensures that the armed forces can operate effectively, protect the nation, and respond to various threats and crises. From its historical roots to its current structure and future challenges, Indocommand showcases the Indonesian military’s adaptability and commitment to protecting its interests. Understanding Indocommand provides valuable insights into the functioning of the Indonesian military. It helps understand its roles and responsibilities. It is crucial for anyone interested in the country’s defense and security. Indocommand is a complex, evolving system. It plays a significant role in Indonesia’s national life. The military’s command structure is a testament to the nation’s resolve. This is the Indocommand Indonesia story. The story is one of evolution and a commitment to protecting its people. It’s all about building a stronger, more secure nation. Thanks for joining me on this exploration of the Indonesian Command System! I hope you found it as fascinating as I did. Keep an eye out for future insights into the world of Indonesian defense!