LM723 Datasheet: Unlock National Semiconductor's Regulator

T.Baptistmissionaustralia 149 views
LM723 Datasheet: Unlock National Semiconductor's Regulator

LM723 Datasheet: Unlock National Semiconductor’s Regulator

Understanding the LM723: A Timeless Voltage Regulator

Alright, guys and gals, let’s dive deep into the fascinating world of linear voltage regulators, and today we’re zeroing in on a true legend: the LM723 voltage regulator . This isn’t just any old chip; it’s a venerable workhorse, a staple in countless electronics projects for decades. When we talk about the LM723 datasheet National Semiconductor , we’re really talking about a piece of engineering history that continues to offer immense value. National Semiconductor , a name that resonates with many seasoned engineers (and now part of Texas Instruments), originally brought this robust and versatile IC to life. It quickly became the go-to component for anyone needing a reliable, stable, and often adjustable regulated voltage supply. Think about it: in a world constantly chasing the next big thing, the LM723 has stood the test of time, proving its worth over and over again.

So, what exactly makes the LM723 such a big deal? At its core, the LM723 is a precision voltage regulator, designed to maintain a constant output voltage regardless of changes in the input voltage or the load current. This capability is absolutely crucial in practically any electronic circuit that relies on stable power. Imagine your sensitive microcontrollers or audio amplifiers getting noisy, fluctuating power – that’s a recipe for disaster! The LM723 steps in to provide that rock-solid foundation. Its enduring popularity isn’t just because it’s old; it’s because it’s incredibly effective, remarkably flexible, and surprisingly cost-effective. You can find this bad boy in everything from simple hobbyist power supplies to sophisticated industrial control systems. Its internal architecture, which we’ll peek at later, is a testament to clever analog design, allowing it to perform its magic with a minimal number of external components. This means fewer parts to source, less board space, and often, simpler debugging. The fact that it’s been around for so long also means there’s a massive community of users, a wealth of application notes, and plenty of readily available resources to help you integrate it into your designs. Whether you’re powering up a vintage audio amplifier, building a benchtop power supply, or just learning about voltage regulation, understanding the LM723 is an essential skill for any electronics enthusiast. It’s a true classic, and learning its ins and outs is like learning the foundational principles of stable power, a skill that never goes out of style.

Diving Deep into the LM723 Datasheet: Key Specifications and Features

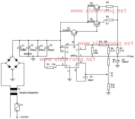
Now, let’s get serious and crack open the virtual LM723 datasheet . This document is your best friend when working with this chip, detailing everything you need to know about its performance, limitations, and how to properly connect it. When you look at the LM723 datasheet National Semiconductor originally published (or the updated versions from Texas Instruments), you’ll immediately notice its comprehensive nature. It’s not just a list of numbers; it’s a treasure trove of information that helps you design with confidence. One of the first things you’ll check are the key operational parameters. We’re talking about an input voltage range that typically goes up to around 40V, making it suitable for a wide array of power sources. The output voltage range is incredibly versatile, usually from 2V all the way up to 37V, allowing for both low-voltage logic supplies and higher-voltage applications. Remember, though, that the LM723 itself only handles a modest amount of current directly (typically 150mA). For anything more substantial, you’ll need an external pass transistor , which is a common and straightforward modification discussed extensively in the datasheet.

Digging deeper, the datasheet will reveal the heart of the LM723: its internal block diagram . This diagram shows several critical functional blocks working in harmony. You’ve got a precision voltage reference, which is the cornerstone of its stable output. This internal reference voltage (often around 7.15V) is what the chip uses as a benchmark. Then there’s the error amplifier, a differential amplifier that constantly compares a sample of the output voltage to this internal reference. Any discrepancy generates an error signal, which is then fed to the series pass element. This pass element, typically a transistor, adjusts its resistance to correct the output voltage, closing the feedback loop and ensuring rock-solid regulation. Another vital feature highlighted in the datasheet is the current limit circuitry. This protection mechanism prevents the chip and your load from damage in case of an overcurrent condition or a short circuit. It effectively limits the maximum current the regulator can supply, making your designs much safer and more robust. The datasheet also specifies crucial performance metrics like line regulation (how well it maintains output voltage despite input voltage changes) and load regulation (how well it handles changes in the load current). You’ll also find details on thermal considerations, package types (DIP, SOIC), and recommended operating conditions. Ignoring these details from the LM723 datasheet is a rookie mistake; understanding them is what turns a good design into a great, reliable one. It truly is the ultimate guide to harnessing the full power of this iconic chip from National Semiconductor .

Practical Applications: Unleashing the Power of the LM723

Alright, let’s get down to business and talk about how you can actually put this awesome LM723 voltage regulator to work! The beauty of the LM723, and why it’s such a favorite, lies in its incredible versatility. The LM723 datasheet National Semiconductor provided wasn’t just theoretical; it was packed with practical application circuits, and these configurations are still highly relevant today. One of the most common applications is as a basic positive voltage regulator . In this setup, the LM723 takes a higher positive input voltage and delivers a stable, lower positive output. You’ll typically use a resistive divider on the output to feed a fraction of it back to the error amplifier’s inverting input, while the non-inverting input connects to the internal reference. This closed-loop system ensures precise regulation. For more demanding loads, you’ll absolutely need an external pass transistor . The LM723’s internal pass element can only handle so much current and power dissipation. By adding an NPN power transistor (or a Darlington pair for even higher current gain) external to the chip, you can boost the output current capability from a mere 150mA to several amperes, making it suitable for powering motors, LEDs, or entire electronic systems. This is where the LM723 truly shines as a flexible building block, rather than a standalone high-current device.

But wait, there’s more! The LM723 isn’t just for positive voltages. With a bit of clever external circuitry, it can also be configured as a negative voltage regulator . This usually involves