Unveiling The Common Source Amplifier: A Deep Dive

T.Baptistmissionaustralia 97 views
Unveiling The Common Source Amplifier: A Deep Dive

Unveiling the Common Source Amplifier: A Deep Dive

Hey guys! Ever wondered about the common source amplifier ? It’s a fundamental building block in the world of electronics, and understanding it is key to grasping how many circuits function. This article is all about giving you the lowdown on the common source amplifier, from its basic operation to its practical applications. We’ll explore its characteristics, delve into its design considerations, and even touch upon its limitations. So, buckle up, because we’re about to embark on a journey into the heart of this essential electronic component! By the end, you’ll have a solid grasp of what makes the common source amplifier tick and how it’s used in the real world. Let’s get started!

The Essence of the Common Source Amplifier

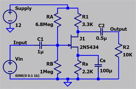
Alright, let’s start with the basics. The common source amplifier (CSA) is a type of electronic amplifier that uses a field-effect transistor (FET) – typically a MOSFET (Metal-Oxide-Semiconductor Field-Effect Transistor) – as its active element. The ‘common source’ configuration refers to the connection where the source terminal of the FET is connected to a common point, usually ground, for both the input and output signals. The input signal is applied to the gate, and the amplified output signal is taken from the drain. Think of it like a valve controlling the flow of water (current) – a small change at the input (gate) causes a large change at the output (drain). This amplification capability is what makes the CSA so valuable in electronic circuits.

Now, let’s break down the core components. You’ve got your FET, which acts as the amplifying device. Then there’s usually a resistor connected to the drain (the drain resistor, Rd ), which helps to convert the current changes into a voltage change. You might also find a resistor connected to the source (the source resistor, Rs ), which is often used for biasing and stabilization. Capacitors are frequently used to block DC signals while allowing AC signals to pass through. The beauty of the CSA lies in its simplicity and versatility. It’s relatively easy to design and can be tailored to meet a wide range of amplification needs. Because of its high input impedance, it draws very little current from the signal source. The common source amplifier is a versatile tool and is widely utilized in various electronic applications. Its ability to amplify signals efficiently makes it a cornerstone of modern electronics. Understanding its principles is fundamental for anyone looking to delve deeper into circuit design and analysis.

Key Characteristics and Performance Metrics

So, what makes the common source amplifier tick? Let’s dive into some of its key characteristics and performance metrics. Understanding these is crucial for evaluating its suitability for a particular application. One of the most important aspects is the voltage gain (Av). This is the ratio of the output voltage to the input voltage and essentially tells you how much the amplifier amplifies the signal. The voltage gain of a CSA is typically quite high, meaning it can significantly boost the signal strength. It’s usually determined by the values of the drain resistor ( Rd ) and the transconductance ( gm ) of the FET. The higher the drain resistor and the transconductance, the higher the gain.

Another critical parameter is the input impedance (Zin). This is the resistance seen by the signal source when it’s connected to the input of the amplifier. The CSA boasts a very high input impedance, which is a major advantage. It means the amplifier draws very little current from the signal source, minimizing loading effects and ensuring the signal isn’t weakened before it’s amplified. This is especially important when amplifying weak signals. Conversely, the output impedance (Zout) is the impedance seen looking back into the output of the amplifier. The output impedance of a CSA is generally moderate, often in the kilo-ohm range. It impacts the amplifier’s ability to drive a load. The bandwidth is another important characteristic. It represents the range of frequencies over which the amplifier can effectively amplify the signal. The bandwidth of a CSA is usually limited by the parasitic capacitances in the FET and the external circuit components. At higher frequencies, the gain may start to roll off. Understanding these characteristics allows us to assess the performance of a CSA and ensure it meets the specific requirements of the application. High gain, high input impedance, and a moderate output impedance are some of the key features of the common source amplifier, making it a valuable building block in the world of electronics.

Designing a Common Source Amplifier

Alright, let’s get our hands dirty and talk about designing a common source amplifier . This isn’t just about throwing components together; it’s about making deliberate choices to achieve desired performance. The first step is to choose the FET. This depends on factors like the desired gain, frequency response, and power consumption. MOSFETs are commonly used because they’re relatively easy to control. Next, you need to bias the FET. Biasing sets the operating point of the FET, ensuring it operates in its active region, where it can effectively amplify the signal. This typically involves selecting appropriate resistor values for the source resistor ( Rs ) and the drain resistor ( Rd ).

Choosing the right values for Rd is crucial for determining the voltage gain. A larger Rd results in higher gain, but it can also affect the amplifier’s stability and output swing. The source resistor ( Rs ) can be used for biasing and stability. It provides negative feedback, which helps stabilize the amplifier’s operating point and reduces its sensitivity to variations in the FET’s characteristics. Capacitors are used to block DC signals while allowing AC signals to pass. A capacitor is often placed in series with the input signal to prevent the DC bias from affecting the signal source. Another capacitor might be placed in series with the output to block the DC component of the amplified signal. The proper selection of these capacitor values is essential for the amplifier’s frequency response. Finally, the choice of components and their values influences the overall performance of the amplifier. It’s a balancing act between gain, stability, bandwidth, and power consumption. Simulating your design using circuit simulation software before building the actual circuit is a great idea. This allows you to test your design and identify any potential issues before you start soldering. Careful design ensures the common source amplifier performs optimally in its intended application. Remember to consider all these factors when designing your own common source amplifier.

Applications of the Common Source Amplifier

So, where do you find the common source amplifier in the real world? Well, it’s pretty much everywhere! Because of its versatility, it’s a staple in numerous electronic circuits. One of its primary applications is in audio amplification. You’ll find CSAs in preamplifiers, where they amplify weak audio signals from sources like microphones and instruments. They’re also used in the power amplifier stage of audio systems. Another common application is in radio frequency (RF) circuits. CSAs can amplify high-frequency signals and are used in everything from radio receivers to communication systems. Their high input impedance makes them ideal for this purpose, as they don’t load down the RF source. CSAs are also used in various types of filters and oscillators. These circuits are essential for processing and generating signals at specific frequencies.

Furthermore, the CSA is frequently employed in sensor interfaces, where it amplifies signals from sensors. This includes sensors that measure temperature, pressure, and light. The ability to amplify small signals makes them well-suited for these applications. In digital circuits, CSAs can be used as inverters and logic gates. Although they are not as commonly used for these purposes as other transistor configurations, they still play a role. Because of its high gain and input impedance, it is a versatile amplifier used in different electronic circuits. From audio to radio frequencies to digital circuits, the common source amplifier is a fundamental component and a testament to its versatility and effectiveness in electronic design. Its widespread use makes it an essential topic for anyone interested in electronics.

Advantages and Disadvantages

Like any circuit, the common source amplifier has its pros and cons. Understanding these can help you decide if it’s the right choice for a particular application. One of the main advantages is its high voltage gain. This allows you to amplify weak signals effectively. Also, its high input impedance is a significant benefit, as it minimizes loading effects on the signal source. The CSA is relatively easy to design and implement, making it a good choice for both beginners and experienced engineers. The moderate output impedance is also generally acceptable for most applications. However, the CSA has some disadvantages. It’s an inverting amplifier, meaning it inverts the input signal. This can be a problem in some applications. Also, the gain of a CSA can be quite sensitive to changes in the FET’s characteristics, especially the transconductance ( gm ). This can affect the amplifier’s stability and performance. Another disadvantage is that it can be more susceptible to noise compared to some other amplifier configurations. Because of the presence of parasitic capacitances, the bandwidth of the CSA may be limited at higher frequencies. Therefore, you need to consider all the characteristics of the common source amplifier before integrating it into your circuit. These considerations will help you make an informed decision for optimum results.

Troubleshooting Common Issues

Alright, let’s talk about some common issues you might encounter when working with common source amplifiers and how to troubleshoot them. One frequent problem is low gain . If the amplifier isn’t amplifying the signal as expected, check the component values, especially the drain resistor ( Rd ) and the transconductance of the FET. Make sure these values are correct and that the FET is operating in the active region. Instability and oscillation can also occur, especially at higher frequencies. This can manifest as unwanted signals at the output. Ensure the amplifier is properly biased and that the components are appropriately chosen. Incorrect biasing is a common problem. Use a multimeter to measure the DC voltages at the drain and source of the FET and compare them to your design calculations. Another issue is frequency response problems . You might notice the gain dropping off at higher frequencies. This is often due to parasitic capacitances. Ensure that all the components are appropriately chosen and that the circuit layout is optimized to minimize these effects. Noise can also be an issue. Make sure your power supply is clean and that the circuit layout minimizes the pickup of external noise. Use shielding and grounding techniques to reduce noise. Proper troubleshooting involves a systematic approach, starting with visual inspection, measuring voltages, and comparing them with the values anticipated in the design. Consider the possible causes of the problem. Remember, a deep understanding of the CSA’s operation and characteristics is essential for effective troubleshooting. By following these steps, you can quickly identify and fix common issues, ensuring the proper operation of the amplifier.

Advanced Topics and Further Exploration

Ready to level up your understanding of the common source amplifier ? Here are a few advanced topics and areas for further exploration. One area to investigate is different FET types . While MOSFETs are commonly used, exploring other types, such as JFETs (Junction Field-Effect Transistors), can provide valuable insights. JFETs have their unique characteristics and may be preferred for certain applications. Frequency compensation techniques can improve the bandwidth and stability of the amplifier. Exploring these techniques is crucial for high-frequency applications. Multiple-stage amplifiers involve cascading several amplifier stages to achieve higher gain and more complex signal processing. Understanding how to design and analyze multi-stage amplifiers is essential for more advanced circuit design. Simulation software is an indispensable tool for designing and analyzing CSAs. Use software like SPICE to simulate your designs, test their performance, and optimize them before building them in the real world. Finally, consider exploring different biasing techniques . Understanding the advantages and disadvantages of each biasing method will enable you to tailor your design to meet specific requirements. Advanced topics, such as these, can help you deepen your knowledge of the common source amplifier, making you a more versatile and capable circuit designer. Don’t be afraid to experiment and build circuits to gain practical experience. Keep learning, keep experimenting, and you’ll be well on your way to mastering the common source amplifier and beyond!

Conclusion

So there you have it, guys! We’ve taken a comprehensive look at the common source amplifier . We’ve covered its fundamental operation, discussed its key characteristics, explored its design considerations, and touched upon its applications. We’ve even talked about some of the common issues you might encounter. The common source amplifier is a critical component in the electronics world. By understanding its principles and characteristics, you’re well-equipped to design, analyze, and troubleshoot circuits that utilize this versatile amplifier. Whether you’re a student, a hobbyist, or an experienced engineer, the common source amplifier is a fundamental concept that’s essential for anyone working in the field of electronics. Keep experimenting, keep learning, and keep exploring the amazing world of electronic circuits! Thanks for joining me on this deep dive – until next time, happy circuit designing!